| নং | শিরোনাম | সেবার ধাপ | কার্যকলাপ |
|---|---|---|---|
| | |||
| ১ | অকৃষি খাস জমি বন্দোবস্ত প্রদান | দেখুন | |
| ২ | অর্পিত সম্মত্তির মালিকানা পরিবর্তনসহ নবায়ন | দেখুন | |
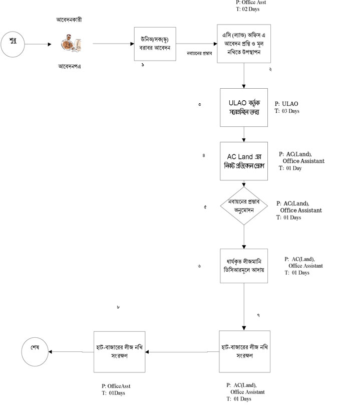
| ৩ | হাট-বাজারের চান্দিনাভিটি একসনা বন্দোবস্ত প্রদান | দেখুন | |
| ৪ | হাট-বাজারের চান্দিনাভিটি একসনা বন্দোবস্ত প্রদান | দেখুন | |
| ৫ | অর্পিত সম্পত্তির নবায়ন | দেখুন | |
| ৬ | ভূমিহীনদের মাঝে কৃষি খাস জমি বন্দোবস্ত প্রদান | দেখুন | |
| ৭ | দেওয়ানী আদালদের রায়-আদেশেমূলে রেকর্ড সংশোধন | দেখুন | |
| ৮ | নামজারী ও জমাভাগ কেসের আদেশের নকল প্রদান | দেখুন | |
| ৯ | নামজারী ও জমাভাগ কেসের ডুপ্লিকেট পর্চা প্রদান | দেখুন | |
| ১০ | নামজারী ও জমাভাগ | দেখুন |